2022年3月12日(9:00-12:00)
在河南省高校毕业生就业市场举办
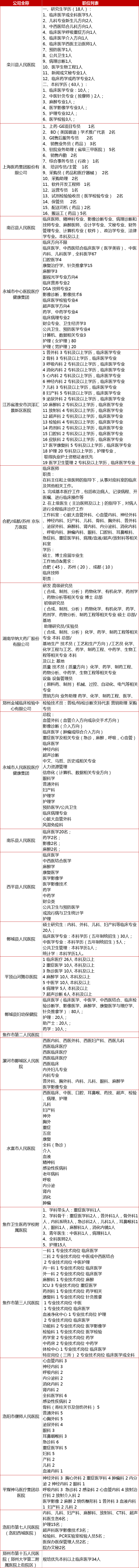
2022年医疗卫生毕业生(春季)专场双选会
本次双选会共有全国多家医疗卫生类单位参会,
为毕业生提供就业岗位6千余个

活动地点
河南省高校毕业生就业市场
地址:郑州市郑东新区相济路81号,河南省大学生就业创业综合服务基地
乘车路线
1.可在郑州市内乘坐114路、312路、278路、S177路公交车到相济路文苑路站下车或乘坐115路、48路到郑州航院东校区站向南100米即到;
2.可自驾从市区方向沿金水东路向东,到金水东路与文苑南路交叉口左拐向北前行300米路东。
咨询电话:0371-61179336